Nếu bạn là một newbie và chưa có bất kỳ một chút kiến thức gì về Linux thì chúng tôi khuyên bạn nên tham khảo ngay bài hướng dẫn cách sử dụng Linux bên dưới đây.
Nếu bạn đang đọc bài viết này, hãy cố gắng bắt đầu bằng việc cài và tìm hiểu về Linux qua Ubuntu hoặc Fedora. Những hệ thống Linux desktop này được thiết kế và phát triển để phù hợp với tất cả mọi người, rất đơn giản và dễ sử dụng. Điều quan trọng ở đây là bạn phải làm trên thực tế, phân vùng ổ cứng vật lý (trái ngược với việc sử dụng Wubi), quá trình này sẽ giúp bạn hiểu thêm về cách định dạng phân vùng và sự quan trọng của swap:

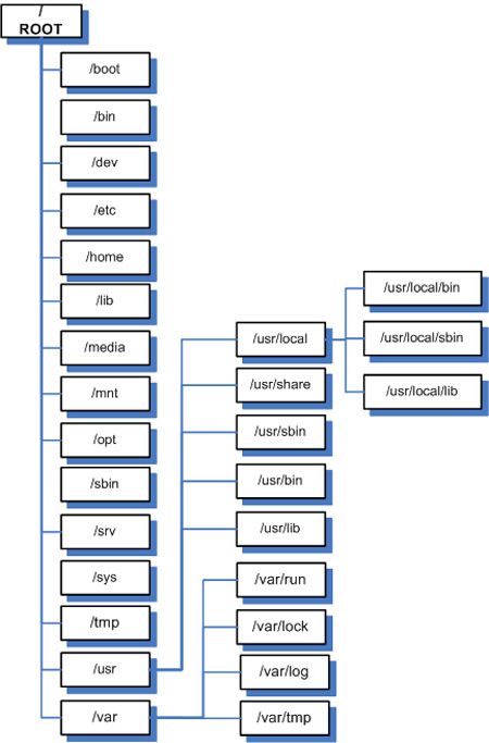
Bước này đặc biệt vô cùng quan trọng nếu bạn bắt đầu chuyển sang từ Windows. 2 hệ điều hành này áp dụng phương pháp lưu trữ dữ liệu hoàn toàn khác nhau, với Windows, tất cả mặc định được cài đặt vào thư mục hệ thống Program Files, còn trong Linux, cách thức đó có đôi chút khác biệt và phức tạp, nhưng đã mang lại khá nhiều lợi thế dành cho người sử dụng:

1 gói cài đặt của Linux thông thường sẽ thay thế file thực thi của ứng dụng trong thư mục như /usr/bin, file tùy chỉnh /etc và toàn bộ file log /var. Tại sao lại chia ra như vậy? Chúng ta có thể hiểu ngắn gọn như sau, hệ thống được thiết lập như vậy để cho phép mỗi người dùng hoặc quản trị nào đều có thể làm việc với toàn bộ các file có liên quan. Ví dụ, nếu muốn cài lại hệ điều hành đã có quá nhiều ứng dụng và thiết lập riêng, bạn chỉ cần sao lưu thư mục /etc, sau đó copy đè vào thư mục tương ứng trên hệ điều hành mới cài là được.
Khi tới bước này, rất nhiều người đã ngần ngại và dừng bước. Sự thật khá đơn giản là quá trình biên dịch kernel này không quá phức tạp như mọi người vẫn thường nghĩ. Chỉ cần sử dụng vài dòng lệnh, tìm hiểu bản chất của vấn đề, và kiên nhẫn trong 1 khoảng thời gian nhất định. Thông thường, việc chỉnh lại những kernel đã được xây dựng sẵn chỉ đơn giản như duyệt web với danh sách các tùy chọn, bạn chỉ việc chọn lấy những thành phần phù hợp nhất. Nhiều sự lựa chọn đi kèm với thiết lập được yêu cầu sẽ giúp người sử dụng không phải mất nhiều thời gian suy nghĩ:

Ngoài ra, có khá nhiều bản phân phối dựa trên mã nguồn chính đã được công bố, và Gentoo là ứng dụng phổ biến nhất. Trong khi những sản phẩm khác của Linux như Ubuntu và Fedora thường sử dụng các gói cài đặt có sẵn, Gentoo chỉ lấy mã nguồn, và tiến hành biên dịch từ mã nguồn đó thành chương trình ứng dụng. Và tất nhiên, cách áp dụng nào cũng có ưu điểm và nhược điểm riêng, với Gentoo là tốc độ và sự ổn định. Mặt khác, người sử dụng Gentoo có thể thiết lập các flag riêng biệt của hệ thống, bên cạnh những thành phần khác. Ví dụ như Firefox, khi người dùng yêu cầu những gói hoặc thông tin có liên quan, chức năng quản lý phần mềm của Gentoo sẽ tiến hành tìm kiếm các gói mã nguồn của Firefox và tải về hệ thống. Đồng thời, kiểm tra các thông tin flag của người dùng và xây dựng, biên dịch gói riêng biệt đã được tối ưu hóa cho hệ thống đó:

Quá trình cài đặt ứng dụng trên Gentoo không đơn giản, hầu hết được thực hiện qua dòng lệnh.
Trong khi C là ngôn ngữ được lựa chọn dành cho hệ thống dựa trên Linux, các chương trình, ứng dụng khác được gắn chặt với nhau sử dụng cac ngôn ngữ nâng cao khác như Python... Việc tìm hiểu cặn kẽ về những ngôn ngữ này sẽ giúp bạn rất nhiều trong việc quản lý và tối ưu hóa hệ thống.
Tại mục trên, chúng tôi đã đề cập đến việc cài đặt ứng dụng trong Gentoo gần như phải làm bằng phương pháp thủ công. Để chắc chắn, các bạn hãy tham khảo dự án Linux From Scratch (LFS), đây thực chất là chuỗi các bài hướng dẫn, ví dụ... cụ thể về việc cài đặt Linux trực tiếp từ mã nguồn. Tại đây không hề có ứng dụng quản lý phần mềm, không có trình cài đặt cụ thể, không công cụ hỗ trợ... các bạn chỉ việc tiến hành làm theo mẫu có sẵn, và tìm hiểu cặn kẽ về bản chất, làm sao để tạo ra 1 hệ thống hoạt động hoàn chỉnh. Chúng tôi cần lưu ý 1 điều rằng các khuôn mẫu của LSF không phù hợp với những người thiếu kiên trì hoặc nóng vội, bởi vì những bước tiếp cận ban đầu với Linux không hề đơn giản, nhưng cũng không quá phức tạp.
Trên đây là toàn bộ hướng dẫn cách sử dụng Linux dành cho người mới bắt đầu. Khá đơn giản phải không nào? Chúc bạn thực hành trôi chảy nhé!
Nguồn bài tham khảo từ: quantrimang.com
Có thể bạn muốn xem thêm: https://blog.kdata.vn/tong-hop-21-cau-lenh-linux-ma-ai-cung-can-phai-nho-577/Tips: Tham gia Channel Telegram KDATA để không bỏ sót khuyến mãi hot nào